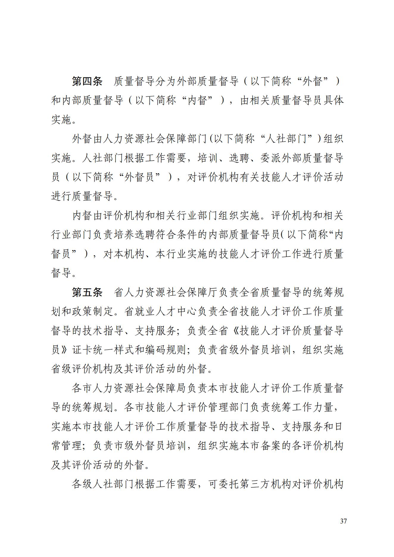
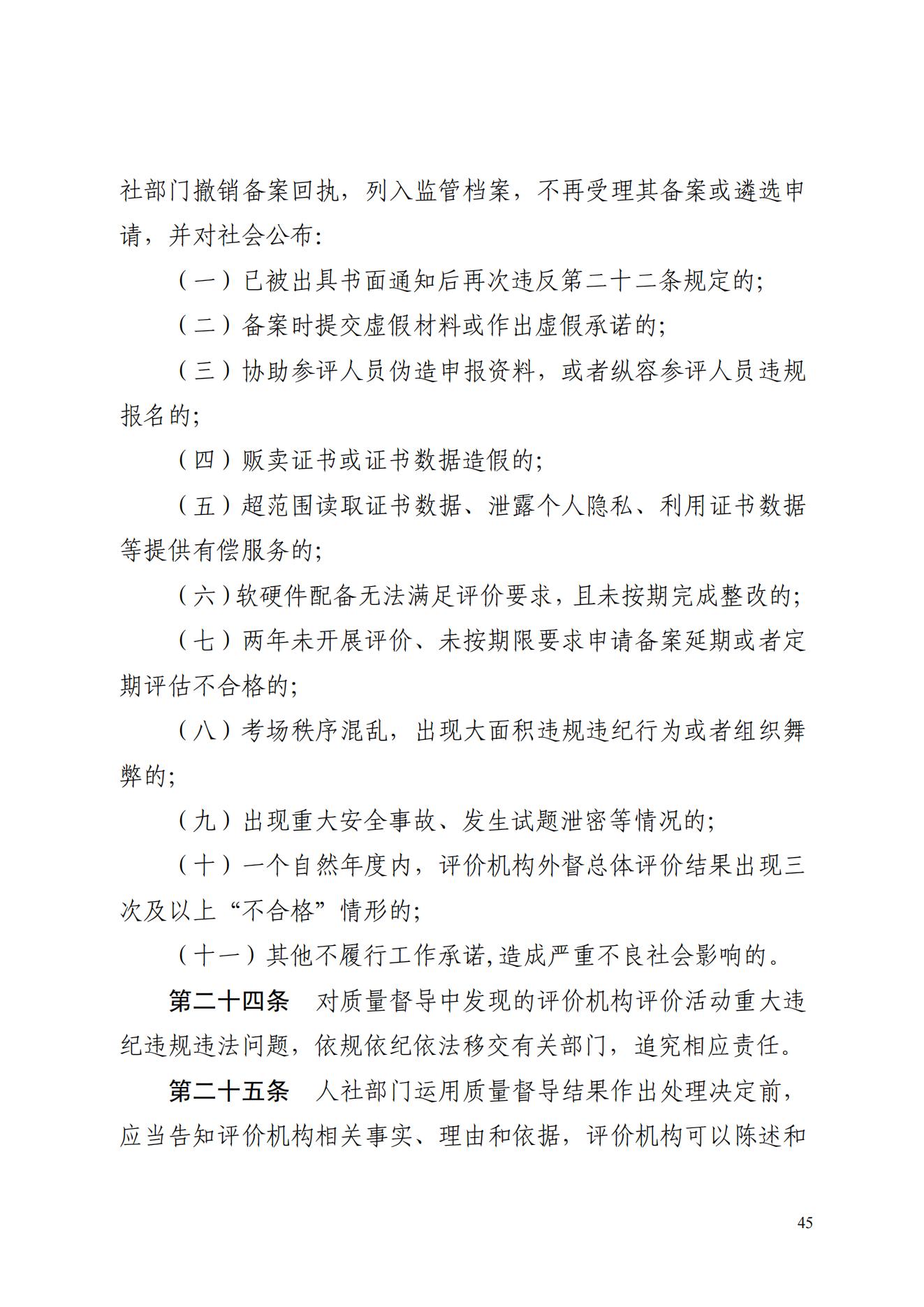
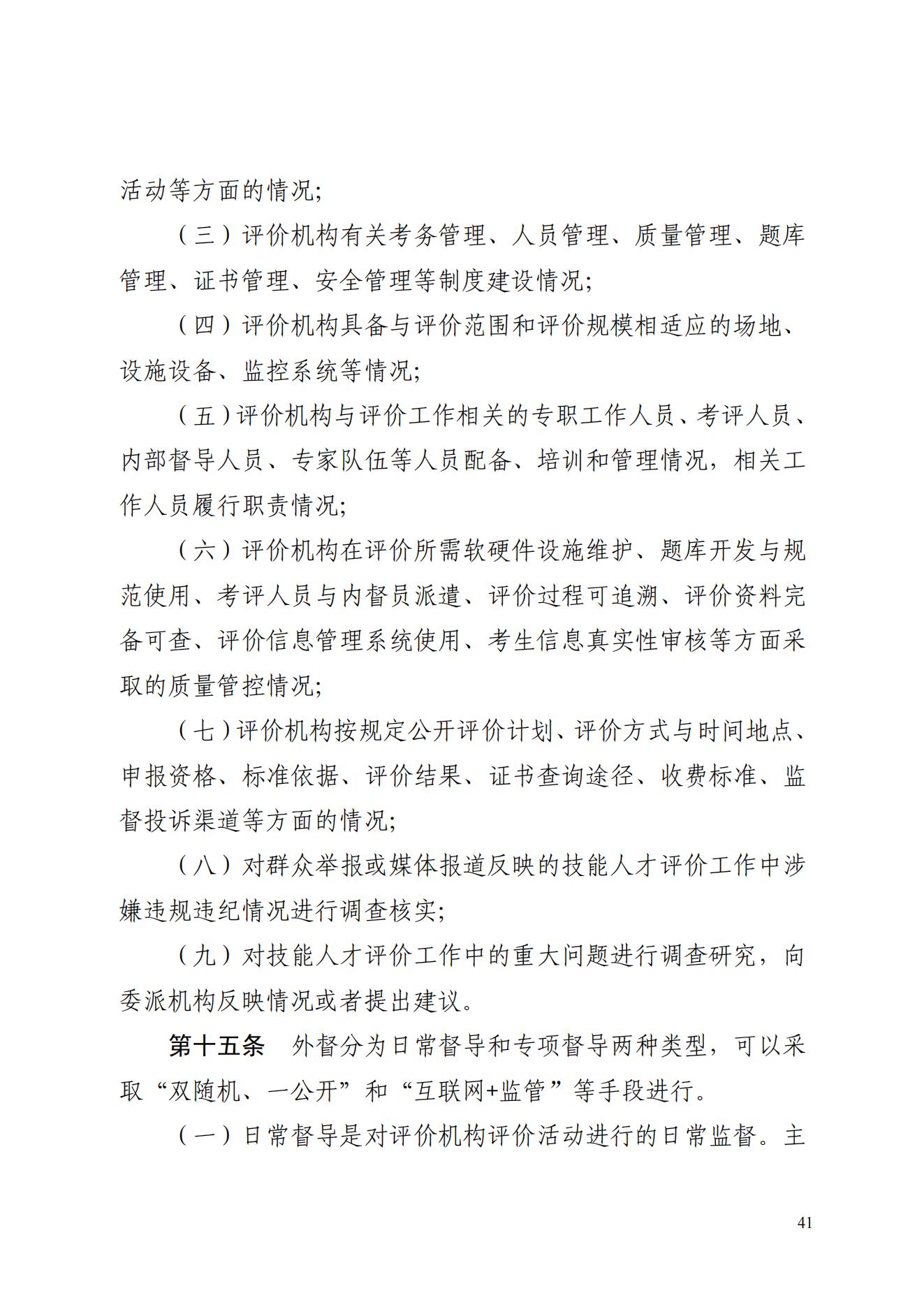
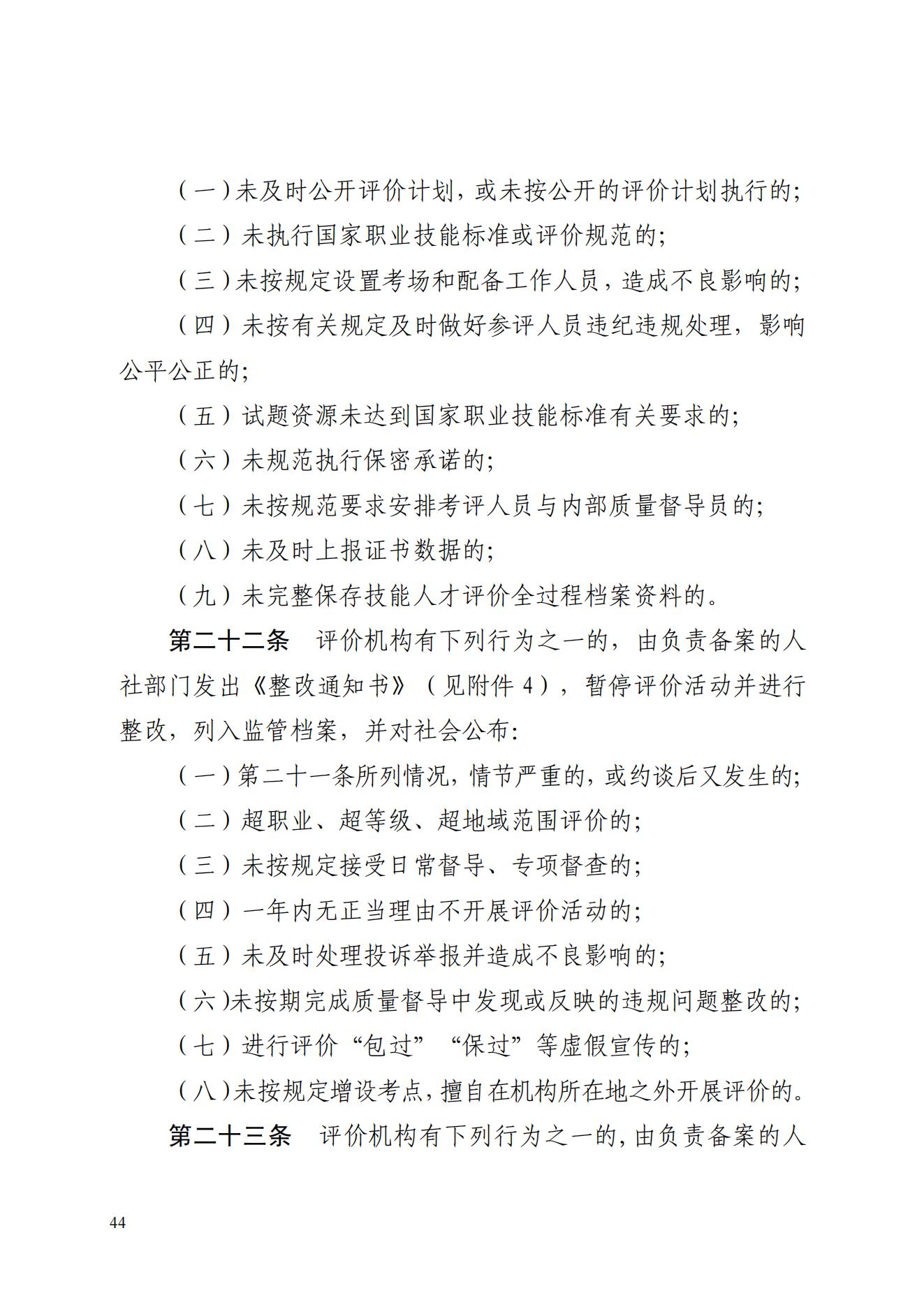
山东省人力资源和社会保障厅关于印发《山东省技能人才评价质量督导工作实施细则(试行)》的通知
浏览次数:     发布时间:2024-10-09    信息来源:admin
加大字体 缩小字体 打印
山东省人力资源和社会保障厅关于印发《山东省技能人才评价质量督导工作实施细则(试行)》的通知山东省人力资源和社会保障厅关于印发《山东省技能人才评价质量督导工作实施细则(试行)》的通知山东省人力资源和社会保障厅关于印发《山东省技能人才评价质量督导工作实施细则(试行)》的通知山东省人力资源和社会保障厅关于印发《山东省技能人才评价质量督导工作实施细则(试行)》的通知山东省人力资源和社会保障厅关于印发《山东省技能人才评价质量督导工作实施细则(试行)》的通知山东省人力资源和社会保障厅关于印发《山东省技能人才评价质量督导工作实施细则(试行)》的通知山东省人力资源和社会保障厅关于印发《山东省技能人才评价质量督导工作实施细则(试行)》的通知山东省人力资源和社会保障厅关于印发《山东省技能人才评价质量督导工作实施细则(试行)》的通知山东省人力资源和社会保障厅关于印发《山东省技能人才评价质量督导工作实施细则(试行)》的通知山东省人力资源和社会保障厅关于印发《山东省技能人才评价质量督导工作实施细则(试行)》的通知山东省人力资源和社会保障厅关于印发《山东省技能人才评价质量督导工作实施细则(试行)》的通知山东省人力资源和社会保障厅关于印发《山东省技能人才评价质量督导工作实施细则(试行)》的通知山东省人力资源和社会保障厅关于印发《山东省技能人才评价质量督导工作实施细则(试行)》的通知

山东医学会 版权所有
地址:济南市历下区燕东新路6号 电话:0531-88955089
邮编:250014 邮箱:sdsyxhbgs@163.com
鲁ICP备14026106号-1